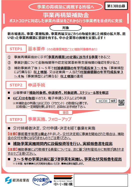
新市場進出、事業・業種転換、事業再編⼜はこれらの取組を通じた規模の拡⼤等、思い切った事業再構築に意欲を有する、中⼩企業等の挑戦を⽀援します。
公募期間
令和7年1月10日(金) ~ 令和7年3月26日(水)18:00まで(厳守)
※申請受付の開始日は未定です。
事業類型と補助額
- 成長分野進出枠(通常類型)
- 対象
- ポストコロナに対応した、成⻑分野への⼤胆な事業再構築にこれから取り組む事業者向け
- 国内市場縮⼩等の構造的な課題に直⾯している業種・業態の事業者向け
- 補助上限額
- 【従業員数20人以下】1,500万円(2,000万円)
- 【従業員数21~50人】3,000万円(4,000万円)
- 【従業員数51~100人】4,000万円(5,000万円)
- 【従業員数101人以上】6,000万円(7,000万円)
- ※カッコ内の金額は短期に大規模な賃上げを行う場合に適用
- 一部廃業を伴う場合2,000万円上乗せ
- 補助率
- 中小1/2(※2/3)
- 中堅1/3(※1/2)
- カッコ内は短期に大規模な賃上げを行う場合
- 成長分野進出枠(GX進出類型)
- 対象
- ポストコロナに対応した、グリーン成⻑戦略「実⾏計画」14分野の課題の解決に資する取組をこれから⾏う事業者向け
- 補助上限額
- 中小
- 【従業員数20人以下】3,000万円(4,000万円)
- 【従業員数21~50人】5,000万円(6,000万円)
- 【従業員数51~100人】7,000万円(8,000万円)
- 【従業員数101人以上】8,000万円(1億円)
- 中堅
- 1億円(1.5億円)
- ※カッコ内の金額は短期に大規模な賃上げを行う場合に適用
- 補助率
- 中小 1/2(2/3)
- 中堅 1/3(1/2)
- ※カッコ内の金額は短期に大規模な賃上げを行う場合に適用
- コロナ回復加速化枠(GX進出類型)
- 対象
- コロナ禍が終息した今、最低賃⾦引上げの影響を⼤きく受ける事業者向け
- 補助上限額
- 【従業員数5人以下】500万円
- 【従業員数6~20人】1,000万円
- 【従業員数21人以上】1,500万円
- 補助率
- 中小3/4(2/3)
- 中堅2/3(1/2)
- カッコ内はコロナで抱えた債務の借り換えを⾏っていない者の場合に適用
- 更なる上乗せ支援措置
- 卒業促進上乗せ措置
- 補助事業終了後3〜5年で中⼩・中堅企業等から中堅・⼤企業等へと規模拡⼤する事業者の上限上乗せ
- 中長期大規模賃金引上促進上乗せ措置
- ①継続的な賃⾦引上げ及び②従業員の増加に取り組む事業者の上限上乗せ 100~3,000万円
STEP1 基本要件
(その他事業類型ごとに補助対象要件あり)
- 事業再構築指針に⽰す「事業再構築」の定義に該当する事業であること
- 事業計画について⾦融機関等や認定経営⾰新等⽀援機関の確認を受けること
- 補助事業終了後3〜5年で付加価値額の年平均成⻑率3〜4%(事業類型により異なる)以上増加、⼜は従業員⼀⼈当たり付加価値額の年平均成⻑率3〜4%(事業類型により異なる)以上増加の達成
STEP2 申請⼿続
- 公募要領で補助対象者、申請要件、対象経費、スケジュール等を確認
- GビズIDを取得※のうえ、電⼦申請システムにより申請
※本補助⾦の申請にはGビズID(アカウント)の取得が必要です。ID取得に⼀定期間を要しますので、お早めにお⼿続き下さい。
https://gbiz-id.go.jp/top/
STEP3 事業実施、フォローアップ
- 交付候補者決定、交付申請・決定を経て事業を実施
【注意】事前着⼿制度は廃⽌されました。交付決定前に事業を開始(発注、契約、支払等)された場合は、補助⾦の交付対象とはなりませんのでご注意ください。 - 補助事業実施期間内に設備投資等を⾏い、実績報告書を提出
【注意】補助事業により取得する資産については、法に基づき財産処分に制限が課されますのでご注意ください。 - 3〜5年の事業計画に基づき事業を実施し、事業化状況報告を提出
※5年間、毎年事業化状況報告を提出いただき、事業成果を確認します。
事前準備から事業終了までの流れ
- 事前準備
- 課題の把握
- 新規事業の検討
- 公募開始~交付候補者決定
- 公募要領公開(2025/01/10)
- 申請受付開始(未定)
- 公募締切(2025/03/26)
- 交付候補者決定(締切から約3ヶ月後の2025年6月下旬~7月上旬頃を予定)
- 交付決定~補助事業実施
- 交付申請・決定
- 補助事業実施期間
- 補助事業開始(補助対象経費の発注、納品、支払等)
- 補助事業実施期間期間終了(最長で交付候補者決定から14ヶ月後または交付決定日から12ヶ月後のいずれか早い日)
- 実績報告
- 補助額の確定・補助金の請求・補助金の支払い
- 補助期間終了後~
- 事業計画実施期間(3~5年間)
- 事業化状況報告(5年間)
- 知的財産等報告
事業再構築補助金の活用イメージ
- 建設業(解体⼯事業)
- 建築物の解体を⾏う事業者が、解体作業時に発⽣する素材を使⽤した燃料製造を新たに開始。
- 卸売・小売業(飲食料品卸売業)
- ⽶、肥料、農業資材等卸売事業者が、⽶加⼯品製造及び販売を新たに開始。
- 製造業(半導体製造装置部品製造)
- 半導体製造装置の技術を応⽤した洋上⾵⼒設備の部品製造を新たに開始。
補助対象経費の例
- 建物費(建物の建築・改修等)
- 機械装置・システム構築費
- 技術導⼊費(知的財産権導⼊に要する経費)
- 外注費(加⼯、設計等)
- 広告宣伝費・販売促進費(広告作成、媒体掲載、展⽰会出展等)
- 研修費(教育訓練費等)等
- 【注】 補助対象企業の従業員の⼈件費、従業員の旅費、不動産、汎⽤品の購⼊費等は補助対象外です。
ホームページ
- 事業再構築補助金事務局
https://jigyou-saikouchiku.jp/ - 公募要領PDF
https://jigyou-saikouchiku.go.jp/pdf/koubo.pdf
「中小企業新事業進出補助金」について
事業再構築補助金の公募は今回で終了となりますが、後継として中小企業新事業進出補助金が予定されています。
チラシPDF(中小企業庁)

